This is an add-on for my EuroRack 6HP MCU Experimenter Module to support several different configurations of potentiometers and jack sockets.

Warning! I strongly recommend using old or second hand equipment for your experiments. I am not responsible for any damage to expensive instruments!
If you are new to electronics, see the Getting Started pages.
The Circuit

All the schematic is doing is connecting up footprints for potentiometers and mono jacks to the connectors used on my EuroRack 6HP MCU Experimenter Module.
It also includes patch-points to connect them together and some mounting holes.
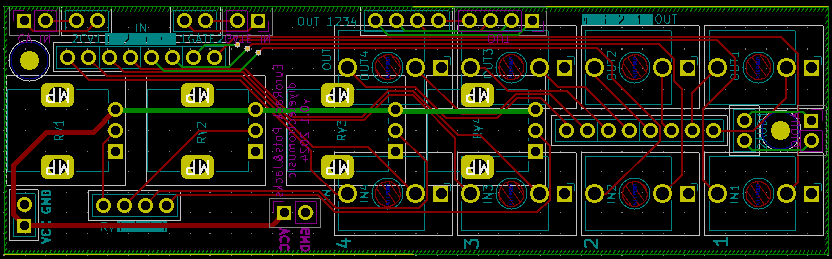
PCB Design

The mounting holes and main connectors must line up with those used on my EuroRack 6HP MCU Experimenter Module IO board. The footprints for potentiometers and jacks are the common “RK09” and “Thonkiconn” types.
Then it is just a case of providing patch points from the potentiometers and jacks to allow them to be suitable routed as required for any particular design of module.
I’ve supported up to four potentiometers and up to eight jacks. Two of the pots overlap four of the jacks, so that is an “either/or”. The jacks are arranged in a 2×4 grid, implying inputs on the left and outputs on the right.
Connectors have been provided for the following:
- VCC/GND (which couldn’t align to the VCC/GND points on the IO board, so some creative connecting is required).
- CV and GATE inputs.
- CV/GATE/TRIGGER outputs.
- Audio output.
Naturally the use of any of the inputs or outputs is entirely optional and dependent on the specific function coded into the module.
Note: one of the VCC/GND connectors can be used for additional power connections to the panel or free-mounted components if required.

Closing Thoughts
I have toyed with the idea of providing a panel to match, but it isn’t obvious how to allow for a panel that permits a range of pot and jack configurations without leaving holes.
Instead, I’m happy to use the generic panel I already have for my EuroRack 6HP MCU Experimenter Module.
To make things easier to drill out the holes, I’ve included a user-drawing layer that shows where the holes would be in relation to the panel.

Note that some of the holes will overlap with the “VCC” track if used, so either that shouldn’t be used for VCC or will need to be cut in a suitable place.
Kevin