Having build my AY-3-8910 Experimenter PCB I thought a slightly simpler format board would be useful, so I’ve put together an Uno shield-format PCB that can support one or two AY-3-8910 chips.

Warning! I strongly recommend using old or second hand equipment for your experiments. I am not responsible for any damage to expensive instruments!
If you are new to electronics and microcontrollers, see the Getting Started pages.
The Circuit

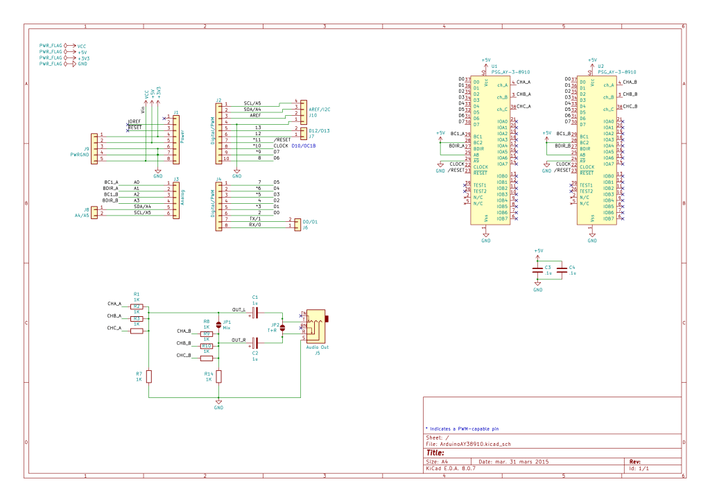
This is simply the two-chip version of my AY-3-8910 Experimenter PCB Design. I fixed the “reset on D13” thing though, so the connections are now as follows:
| Arduino | AY-3-8910 |
| D2-D9 | D0-D7 |
| D10 | CLOCK |
| D11 | /RESET |
| A0/A1 | BC1/BDIR for device A |
| A2/A3 | BC1/BDIR for device B |
This leaves A4/A5 free for analog IO or I2C, D0/D1 free for the UART, and D12/D13 free for other uses including the on-board LED on D13.
I trimmed down the output audio stage, but arranged one chip on the L channel and one chip on the R channel, but left the solder jumpers in to allow the mixing of both devices onto single or dual channels too.
I’ve also added the two pull-downs, opting for the same arrangement as the patch on the previous board, and I’ve correctly the silkscreen capacitor values.
PCB Design

I’ve just managed to squeeze everything into the Uno shield format. I put the chips smoothing capacitors on the underside of the board to allow them to sit close to the chips’ power pins.
I’ve broken out the spare GPIO pins to additional headers, partly to make it clear which pins are spare.
I’ve also listed the GPIO usage for each chip on the underside of the board.
I was tempted to remove the mounting holes at the shaped end of the board, but left them in the end. One is a bit close to the additional breakout headers for A4/A5, but I have the option not to add those if I want to.
I have extended the board slightly though compared to the traditional Arduino shield shape just to accommodate the length of the 40-pin devices a bit more easily.

Closing Thoughts
I must admit I wasn’t sure if I could get two 40-pin wide DIP devices onto a shield, but it just about fits.
Fingers crossed, having a four-device version already, this will be a little easier to get going than the last one!
Kevin