This is a PCB to support one of my dual Forbidden Planet “Krell” Displays. Rather than using ready made programmable LED rings, this is using through-hole APA-106 programmable RGB LEDs.

Warning! I strongly recommend using old or second hand equipment for your experiments. I am not responsible for any damage to expensive instruments!
If you are new to microcontrollers and electronics, see the Getting Started pages.
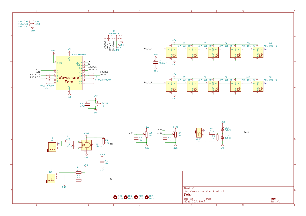
The Circuit

I want this circuit to support the following:
- Waveshare Zero format microcontroller – ideally, any I mentioned before here: Waveshare Zero, Pimoroni Tiny, and Neopixels.
- Two sets of five APA-106 programmable RGB LEDs to support the five segments of my Forbidden Planet “Krell” Display.
- MIDI IN and OUT.
- Optional: potentiometer control.
- Optional: CV input for use with analog synths.
- Optional: Means to power from a EuroRack system.
I’ve chosen to include a single 5V power jumper for power in, so will consider any EuroRack style powering options as a separate project.
A standalone instance of this would be fine to be powered using the USB connection of the Waveshare Zero board chosen.
I’ve included some optional breakout headers for spare GPIO pins.
I’m using the GPIO of a Waveshare Zero compatible board as follows:
| 5V Power IN | 5V | TX | MIDI OUT |
| Ground | GND | RX | MIDI IN |
| 3V3 Power OUT | 3V3 | GPIO | Lower LEDs |
| Lower Analog IN | ADC | GPIO | Upper LEDs |
| Upper Analog IN | ADC | GPIO | |
| ADC | GPIO | ||
| ADC | GPIO | ||
| GPIO | GPIO | ||
| GPIO | GPIO |
The upper analog input I’m anticipating will be an (optional) potentiometer.
The lower analog input I’m planning to be either an (optional) potentiometer or a (optional) CV input, so I’ve include some (also optional) CV input protection circuitry and a simple resistor divider to scale a 0 to 5V analog CV to a 0 to 3V3 range for use with the ADCs.
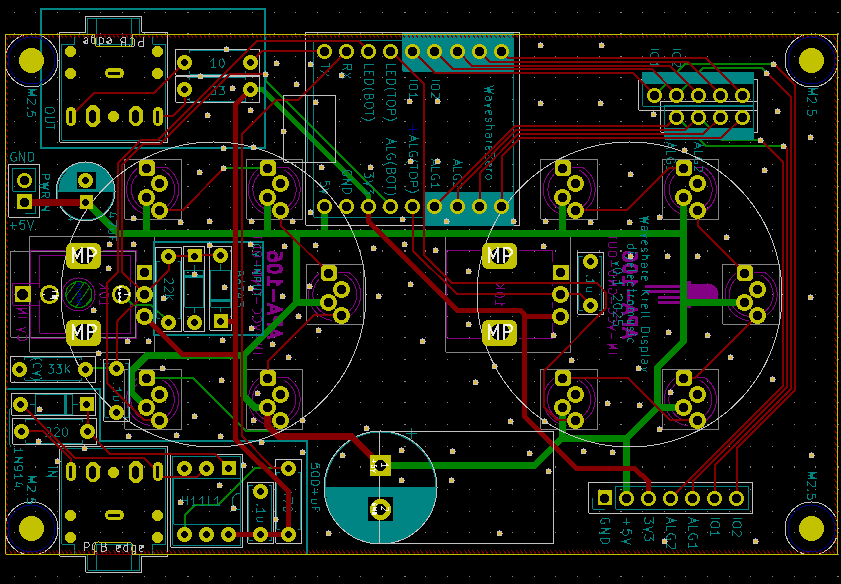
PCB Design

The size of the PCB is designed to fit inside my Forbidden Planet “Krell” Display.
The LEDs and potentiometers are on the non-component side of the PCB. I’ve used a staggered LED pin footprint to hopefully make soldering a little easier, but this does mean that the LEDs probably won’t fit flush to the board.
I’ve overlapped the footprints of the lower potentiometer and a “Thonkiconn” style mono jack, so the board can use one or the other (or neither).
MIDI circuitry is optional. CV in circuitry is also optional. I’ve attempted to highlight each within a silkscreen box to make it clearer which components relate to which part of the circuit.
The 2-pin power input header is also designed to be used to connect the board to a secondary power board (to be discussed in a future post).
There are additional breakout headers for a range of unused signals.
I’ve also included a breakout header for the additional analog and IO signals that could be used for a single microcontroller to link to a second PCB to support a four-way Krell display. These would have to be patch-wired into the appropriate header signals on the unpopulated microcontroller headers on the secondary PCB.

Closing Thoughts
Unfortunately I already know the Waveshare Zero footprint is 2.54mm too wide, as I used the same footprint as my Waveshare Zero MIDI Proto PCB Design.
Still, I should be able to provide the same workaround here when it comes to building the boards.
Kevin