I wanted a simple way to prototype some circuits on an Arduino Nano – and thought I’d built up a prototyping board – but it turns out I haven’t! I have an Arduino shield (more here) and a prototyping board for the XIAO (here) but so far not a Nano. This post fills that gap.
- Find the Nano MIDI Proto PCB Build Guide here.

Warning! I strongly recommend using old or second hand equipment for your experiments. I am not responsible for any damage to expensive instruments!
If you are new to Arduino, see the Getting Started pages.
The Circuit

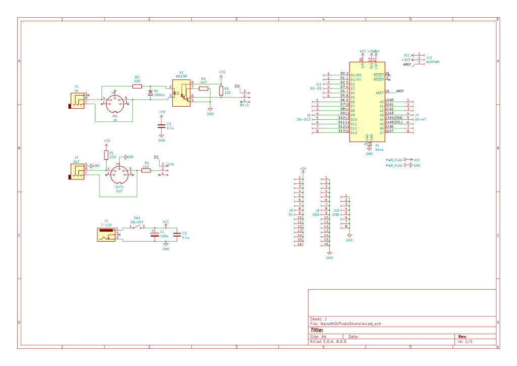
The circuit itself is fairly straight forward. There is a standard, 5V, MIDI IN and OUT circuit, a power barrel jack to power the Arduino via VIN, and a set of headers.
Jumper headers are included to disable the MIDI circuit to allow uploading to the Arduino Nano.
A prototyping area will be added using the footprint editor as the PCB is designed and all the IO pins will be broken out to headers.
PCB Design

First an admission. I’m afraid there is nothing “clean” about this PCB design. There are so many design rules check failures due to overlapping footprints, silkscreen clashes and the cut-and-paste method I used to create the prototyping area.
But this is one of those times when the time to do this cleanly is quite significant compared to the time it took for me to hack this together!
My main aim was to get the IO pins and power off the Nano into close proximity of the prototyping area. I’ve ended up with a design that has 5V and GND across the top, most of the IO down the left hand side, and the remaining across the bottom with more GND connections.
I’ve added a separate header to add VCC, 3V3 and AREF just in case that is useful too.
The power switch and MIDI disable headers all use a 2.54mm pitch footprint and both can be replaced with slider switches if required. Of course both can also be omitted and replaced with direct solder links if required too.

Closing Thoughts
Despite the somewhat hacky nature of this board, I’m actually quite pleased with the result. This should be really useful alongside my other Nano based boards.
Kevin