I’ve finally decided to create a PCB for my Mini USB-MIDI to MIDI USB Host MIDI converter based on an Arduino Pro Mini and a Mini USB Host Shield.
Whilst I was at it, I’ve also included an option to support the USB-MIDI to MIDI Revisited build based on an Adafruit Trinket M0.
- Here is the Arduino Pro Mini MIDI USB HOST PCB Build Guide.

Warning! I strongly recommend using old or second hand equipment for your experiments. I am not responsible for any damage to expensive instruments!
If you are new to microcontrollers, see the Getting Started pages.
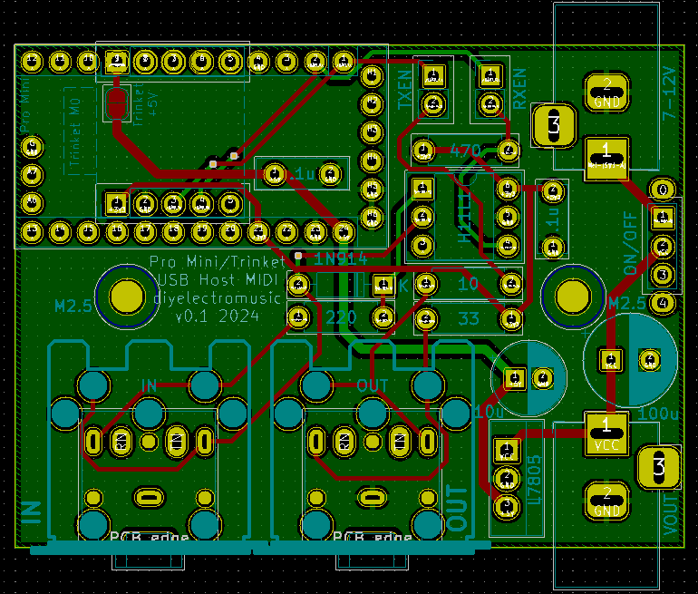
The Circuit

This essentially provides a 3V3 Arduino Pro Mini or Trinket M0 serial MIDI interface with a built-in power regulator to generate a 5V supply. Both the Arduino Pro Mini and Trinket M0 have a “RAW” power input, but unlike many 5V microcontroller dev boards, these only accept up to around 6V.
In order to support MIDI USB host functionality, the Arduino Pro Mini requires a mini USB Host shield (see photos in the build guide, these are readily available online); the Trinket M0 can support it directly using a simple USB OTG adaptor.
I’ve include power in and out sockets to allow power “pass through” if used with another device.
PCB Design

The board will support either the 3V3 Pro Mini or the Trinket M0, so an overlapping footprint is provided for them both.
One complication is that the Trinket’s power pin overlaps with a standard IO pin when used with a Pro Mini. I’ve solved that by including a solder bridge between that pin and 5V. The default is unbridged, so set for the Pro Mini.
Pin headers for jumpers have been provided to disable the UART RX/TX from the MIDI circuit to allow for programming, although programming will be a lot easier with the devices removed from the board anyway – especially as the Pro Mini requires an external programmer.
I’m still struggling with a sensible footprint for an on/off switch, but I’ve picked one that I think matches some switches I have on order!
The footprint allows for either TRS or serial DIN MIDI sockets.

Closing Thoughts
I’m hopeful this will work ok as both variants of the board have been shown to work in proto-board or breadboard projects in the past.
Kevin