I’ve been playing with a Korg Volca Modular recently, but it doesn’t have built-in MIDI.
There are some conversion kits available (apparently MIDI is broken out on the PCB inside – more here), but it also has a well-specified CV/Gate interface, so this is a design for a MIDI to CV converter with a Korg Volca Modular compatible CV/Gate interface out via a 3.5mm TRS socket.
It isn’t specifically just for the Volca. It should work with any CV/Gate system that is ok with a 0V-5V CV and a 0V/5V Gate.

Warning! I strongly recommend using old or second hand equipment for your experiments. I am not responsible for any damage to expensive instruments!
If you are new to microcontrollers, see the Getting Started pages.
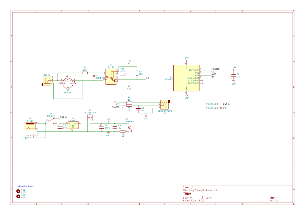
The Circuit

The Korg Volca has the following CV/Gate input specification (via a 3.5mm stereo TRS jack socket):
- Gate: Left/Tip: +/- 5V gets mapped down to +/- 3V3 internally.
- CV: Right/Ring: 0-6V 1v/oct
MIDI to CV is a pretty straight forward job for a microcontroller provided the following is acceptable:
- Some kind of DAC is required for output.
- Typical outputs will be up to VCC for the microcontroller (3V3 or 5V).
- IO can be used to set a MIDI channel.
- Both Gate and Trigger outputs can be generated, again between 0 and VCC.
As the Korg will accept 0-6V, for a six octave range, I’ve opted to stick with a 5V microcontroller to give me a five octave range.
I’ve decided to use the circuit from here: ATTiny85 MIDI to CV.
I’ve not really done much with the ATTiny on this blog yet, but this is a pretty straight forward circuit and the 8-pin DIP version of the ATTiny85 is pretty easy to work with. More importantly it has a pretty small footprint and needs few additional components for a completely functional build.
I’m not bothering with a way to set the MIDI channel – it will be hardcoded in. The circuit uses PWM to generate the output CV with a filter stage for smoothing.
I’ve included a couple of options for power:
- 2.1mm barrel jack into a 7805 for a 7-12V input range.
- A 7-12V feed into the 7805 via jumper headers directly, skipping the barrel jack.
- A direct (also via jumper headers) 5V regulated feed from an external source.
There is an option to include a PCB-mounted slider switch for on/off, but this could also be replaced with jumper headers for an external switch, or jumpered/soldered across to bypass the switch completely.
The MIDI circuit is a pretty common 5V 6N138 based MIDI IN circuit. Only serial MIDI will be supported.
PCB Design

The design is fairly straight forward. The only slight complication is around the use of jumper headers for the different power options, but I’ll explain these in detail in the build guide.
I’ve included two mounting holes, so I hope to be able to build up a simple enclosure for it.
The PCB can use PCB-mounted 5-pin DIN or TRS MIDI (type A) and includes a power indicator LED.
The output to the Korg is via a 3.5mm TRS stereo socket, so it should be possible to use a standard 3.5mm stereo jack to jack cable between this and the Volca. It should conform to the Volca’s CV/Gate interface specification.

Closing Thoughts
The ATtiny85 is a pretty capable microcontroller and fairly easy to work with, so I’m not anticipating any significant issues.
But I am taking a bit of punt going straight to a PCB with this one.
Kevin